The Beginning of Our Surrogacy Journey

I wanted to take this opportunity to write a personal article about my partner and my own journey with surrogacy. We are at the beginning stages, but we have already made a number of integral decisions. I believe sharing this process could be of help to other men starting families. Sharing this type of information and promoting discussions and support are some of the main goals of Gay Dad Reporter. Also, I want to emphasize that this is my and my partner’s journey, and is by no means the only path that men should take towards fatherhood. This is just one of many examples, and there is no right or wrong path. It just has to be right for you and your family.

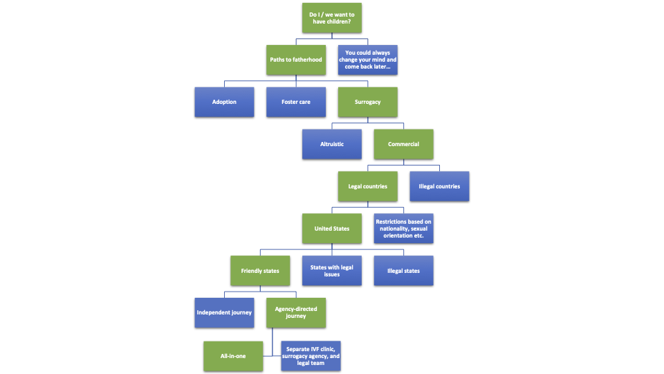
This diagram shows the decision tree and options that we have currently discussed on our path to fatherhood. The green boxes show our chosen path. I will walk you through these decisions in the sections that follow, but I wanted to mention that I will not discuss a key element to this process at this time, and that is finances. This is an integral part of the process of becoming a father as a queer man, but I wanted to first write about the thought process without the financial factor. I will revisit the finances of these decisions in a later article.

Do I / we want to have children?

Although Gay Dad Reporter is meant to help men who are starting families through surrogacy, this question is one that everyone should continue to ask themselves at the beginning of this process. Throughout my own life, the answer to this question has evolved considerably. In my 20s and early 30s, I had no intention of having children. I did not come from a supportive family and had become estranged from my own parents. I didn’t feel as though I would make a good father, given my past experience. However, as I grew closer to my chosen family of friends and saw them having children of their own, my perspective started to change. I then found my current partner, and being with him for a number of years has also helped me to see the excitement and joy of us becoming fathers. This has led to our current decision to pursue family building.

If you find you are currently in the position of being unsure or not wanting to pursue fatherhood at this time, that’s great. Know that your feelings may change, and if you want to pursue surrogacy, Gay Dad Reporter will be here to support you in that endeavor.

Paths to fatherhood

Once the decision has been made to have children, the path to this goal is not as straightforward for queer men as it is for heterosexual men (pun intended). The options for queer men include adoption, foster care, and surrogacy. In a previous article, I wrote about recent research and publications that discuss men’s decisions to pursue surrogacy over adoption, and my feelings were very similar to those found in this research. Essentially, my partner and I were not willing to accept the risks and losses that are often part of the adoption and foster care process. We also have the unique situation of being American citizens living abroad in Europe, so we couldn’t access the social services in the U.S. or our current country in the same way as native persons. We also have friends who have tried adoption in the U.S., and they were unsuccessful for years and lost considerable money in the process before becoming parents through surrogacy. The insecurities of adoption and foster care, our current immigration status, and the negative experiences of other gay friends with adoption led us to deciding on surrogacy as our chosen path to fatherhood.

Altruistic or commercial surrogacy

There are two main options when it comes to gestational surrogacy: altruistic or commercial. Altruistic is when the gestational carrier (GC) is not compensated for carrying the child, while in commercial surrogacy she receives an agreed upon amount. However, there are a number of variations with altruistic surrogacy that are different in different countries, and some arrangements allow for the GC to receive money to cover other costs during the pregnancy. Altruistic surrogacy is permitted in a number of European countries as well as Canada. However, for this process to be successful, it requires a family member or close friend who is willing to be your GC. My partner and I didn’t have anyone in our lives who was able to do this for us. Therefore, we have opted for commercial surrogacy, where all the costs for the GC are covered and she receives compensation. From my perspective as well, I believe that GCs should receive compensation for their surrogacy journeys. This financial incentive cannot be the primary reason for them to pursue surrogacy, and there needs to be strict regulations and legal contracts in place to ensure that there is no coercion at any point in this process. I will dedicate a future article to the intricacies of surrogacy matching and contracting, as we continue go through this on our own journey.

Legality of commercial surrogacy

Commercial surrogacy is only permitted in a select group of countries in the world, and this is a rapidly changing landscape as new legislation and regulations are being developed. As of this writing, these are the countries where commercial surrogacy is allowed (1 and 2):

  • Georgia

  • Ukraine

  • Mexico

  • Colombia

  • India

  • Kenya

  • Nigeria

  • Laos

  • United States of America

Of these countries above, only a subset are open to gay-identified men and to outside citizens, and these include:

  • Mexico

  • Colombia

  • Kenya

  • Laos

  • United States of America

From our perspective as American citizens who had spent almost all our lives in the United States, as well as the fact that I’m an American-trained physician who has worked in and understands the healthcare system, the U.S. was definitely the top choice for our surrogacy journey. Also, it was very important for us to go to a country where commercial surrogacy is well regulated and there are strong legal protections. We did not want our parentage to be challenged in Europe or back in the United States, should we move back at some point. Also, the strict regulations and laws in the U.S. means that every part of the process is heavily scrutinized so that all parties — the intended parents (IPs), the egg donor, the GC — are protected and supported. So, the U.S. became our chosen country to pursue.

Legality of commercial surrogacy by state in the U.S.

Even within the United States, the landscape of commercial surrogacy is varied and is also undergoing constant evolution. The states in the U.S. can be divided into three categories regarding commercial surrogacy (3):

  • Illegal

  • Legal challenges

  • Friendly

There are two states where commercial surrogacy is illegal: Louisiana and Michigan. In terms of states with legal challenges, these largely revolve around the fact that the legal contracts (i.e. those with the egg donor, GC, parentage) are not enforceable. These states include the following: Arizona, Indiana, Nebraska, Virginia, Idaho, Tennessee, and Wyoming. The remaining U.S. states are all friendly towards commercial surrogacy, but there are varying degrees of friendliness. At the top of this list in terms of being the most friendly state for commercial surrogacy is California. California has the largest number of IVF clinics, surrogacy agencies, as well as the strongest legal protections of any state in the U.S. Because of this, we decided to pursue our surrogacy in California.

Independent or agency-supported journey

After deciding on the country and state to pursue surrogacy, we next had to decide if we wanted to organize the process ourselves in an independent journey or if we wanted to work with an agency. In order to learn more about the various IVF clinics and agencies, my partner and I went to an amazing conference in Berlin that was hosted by a non-profit organization, Men Having Babies (MHB) (4). This conference offers educational seminars and meetings in a conference spanning several days, allowing men to meet other gay parents and parents-to-be as well as healthcare providers, lawyers, and agencies from all over Canada and the United States. It was an incredible way to network and meet possible agencies that we could work with. I would highly recommend you check out MHB’s website and attend a conference in the United States, Europe, or Asia. From the experience at MHB, as well as the fact that we are organizing our surrogacy in California from Europe, an independent journey did not seem like a desirable option for our first child. Many gay parents opt for an independent journey for their second or subsequent children, because they have already gone through the process. Also, IPs who are in the state or city where the clinic and surrogate are can consider an independent journey as they can be completely available for the coordination and logistics. Therefore, we decided on an agency-supported journey in California.

Type of agency-support

There are two different options when it comes to having agency support for a surrogacy journey. One option is to compartmentalize and work with a surrogacy agency that specializes and only matches and organizes the GC. With this type of agency, an IP will need to find and work with a separate IVF clinic as well as organize and hire a legal professional to do all the contracting. From our perspective, this compartmentalized approach would have been ideal if we had a doctor or clinic that we needed to work with, an agency that we had to partner with, or a lawyer that we knew and wanted as part of our team. If you have any of these ‘must haves’ already, then compartmentalizing is great. It allows the flexibility to work with who you want and put together your ‘dream team’ for your journey. For us, we didn’t have any particular professional or agency in mind. We met with a number of great physicians and agencies at the MHB conference, but we were most attracted to the idea of an ‘all-in-one’ agency. This type of agency has their own clinic and legal team as part of the surrogacy agency. Therefore, you do the whole process from egg selection, embryo formation, GC matching, pregnancy, and contracting all within the same organization. Also, because these agencies work on all parts of the process, they are able to offer ‘peace of mind’ plans, where if you work with them in this program, you are ‘guaranteed’ to have a child with them. There are caveats and details that I will go into in future articles, but in general, this ‘guarantee’ was very important to my partner and me. We already didn’t want to pursue adoption or foster care because of the instability and unpredictable nature of these processes, so to go through surrogacy with one organization who will escort us through this process with the ‘piece of mind’ that we will come out the other side as fathers, that was a huge benefit for us, and that is why we choose to go with an ‘all-in-one’ agency in southern California.

This overview and decision analysis has just scratched the surface for all the decisions and discussions that will come up for us. These future topics include,

  • How to choose an egg donor

  • The experience of making embryos

  • How we are matched with a GC

  • What is the experience of being pregnant

  • What is our birth plan in the context of our work and the logistics of living in another country

I look forward to continuing to share our personal journey as well as other news and interesting articles around surrogacy and men starting families.

If anyone has any questions or thoughts to share, please leave a comment or reach out via the Gay Dad Reporter website and contact form. We are here to support and help men start families through surrogacy, and there are so many exciting ways to pursue this path to fatherhood.

References:

  1. https://www.ivfconceptions.com/countries-where-surrogacy-is-legal/

  2. https://www.reuters.com/world/which-countries-allow-commercial-surrogacy-2023-04-05/#:~:text=*%20Colombia%20allows%20commercial%20surrogacy%2C%20but,court%2C%20there%20are%20few%20regulations

  3. https://www.givingtreesurrogacy.com/resources/surrogacy-laws-by-state

  4. https://menhavingbabies.org/

Previous
Previous

Why Every LGBTQ+ Person — Especially Intended Parents (IPs) — Should be Furious at Italy Right Now

Next
Next

Gay Celebrities and Surrogacy